无法使用此链接。检查链接是否以 "http://" 或 "https://" 开头,然后重试。
无法处理此搜索。请尝试其他图像或关键字。
试用视觉搜索
使用图像搜索、识别对象和文本、翻译或解决问题
将一个或多个图像拖到此处,
上传图像
或
打开相机
你提供的照片可能用于改善必应图片处理服务。
隐私政策
|
使用条款
将图像放置到任意位置以开始搜索
要使用可视化搜索,请在浏览器中启用相机
English
全部
搜索
图片
灵感
创建
集合
视频
地图
资讯
更多
购物
航班
旅游
笔记本
自动播放所有 GIF
在这里更改自动播放及其他图像设置
自动播放所有 GIF
拨动开关以打开
自动播放 GIF
图片尺寸
全部
小
中
大
特大
至少... *
自定义宽度
x
自定义高度
像素
请为宽度和高度输入一个数字
颜色
全部
仅限颜色
黑白
类型
全部
照片
剪贴画
素描
动画 GIF
透明
版式
全部
方形
横版
高
人物
全部
仅脸部
半身像
日期
全部
过去 24 小时
过去一周
过去一个月
去年
授权
全部
所有创作共用
公共领域
免费分享和使用
在商业上免费分享和使用
免费修改、分享和使用
在商业上免费修改、分享和使用
详细了解
清除筛选条件
安全搜索:
中等
严格
中等(默认)
关闭
筛选器
768×1024
scribd.com
Arduino Midi Tune | PDF
1302×810
practicalusage.com
Arduino MIDI direct - Practical UsagePractical Usage
1755×1257
fritzing.org
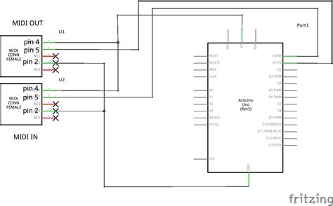
Fritzing Project – MIDI In - arduino
1992×2871
projecthub.arduino.cc
Arduino MIDI Stepper Synth …
1200×600
github.com
GitHub - rom33/Arduino_Due_Midi_File_Player: A sim…
1200×600
github.com
GitHub - UlrikHjort/Arduino-midi-file-converter-and-player: Arduino midi file converter and pl…
2560×1920
projecthub.arduino.cc
MIDI and Arduino | Arduino Project Hub
474×355
forum.arduino.cc
Arduino goes MIDI from SD card. - Exhibition - Arduino F…
1200×600
github.com
GitHub - jamesleesaunders/arduino_midi: Arduino MIDI Interface Example Sketches
1200×600
github.com
GitHub - ilufang/arduino-midi-player: Play multiple tones on Arduino (UNO and up) f…
1024×768
fang.lu
Arduino MIDI Player – FANG.LU
1280×720
midi.org
Build a MIDI Controller with Arduino – MIDI.org
890×547
docs.arduino.cc
Create a MIDI Device | Arduino Documentation
1200×600
github.com
GitHub - P0keDev/Midi2Arduino: A simple project used to convert MIDI files directly into code ...
819×414
www.instructables.com
MIDI TO ARDUINO : 4 Steps (with Pictures) - Instructables
1920×1080
docs.arduino.cc
MIDI Note Player | Arduino Documentation
1920×1080
docs.arduino.cc
MIDI Note Player | Arduino Documentation
1144×704
Stack Exchange
Arduino Uno: Receive MIDI data from DAW - Arduino Stack Exchange
1024×1024
www.instructables.com
MIDI TO ARDUINO : 4 Steps (with Pictur…
1680×840
storage.googleapis.com
Midi With Arduino at Aaron Battye blog
590×684
storage.googleapis.com
Midi With Arduino at Aaron Battye blog
1024×918
sandsoftwaresound.net
littleBits Arduino MIDI interface - Sand, software and sound
1280×720
www.makeuseof.com
The 10 Best Arduino MIDI Projects for Beginners
900×675
www.makeuseof.com
The 10 Best Arduino MIDI Projects for Beginners
1906×1080
www.makeuseof.com
The 10 Best Arduino MIDI Projects for Beginners
3600×3039
storage.googleapis.com
Arduino Midi Controller Code at Emma Pitt blog
1569×735
forum.arduino.cc
MIDI Library (MIDI.h) - Issues with receiving MIDI inputs - Audio - Arduino Forum
1920×1440
forum.arduino.cc
Playing MIDI files from an SD card and output it in MIDI with …
1416×871
storage.googleapis.com
Midi To Arduino Tone at Nathan Lozano blog
552×460
www.instructables.com
Play MIDI Files on Your Arduino! : 4 Steps - Instructables
1933×2012
diyelectromusic.com
Arduino MIDI Delay – Simple DIY Electronic M…
1332×1000
forum.arduino.cc
Interfacing between MIDI files on an SD card and arduino mega, - Storag…
1280×720
srjewel.blogspot.com
arduino midi drum code
1024×733
duino4projects.com
Send and Receive MIDI with Arduino - duino
2100×1750
Instructables
Arduino MIDI Keyboard With Song Teaching LEDs : 8 Steps - Instructables
某些结果已被隐藏,因为你可能无法访问这些结果。
显示无法访问的结果
查看更多图片
为你推荐的项目
广告
报告不当内容
请选择下列任一选项。
无关
低俗内容
成人
儿童性侵犯
反馈