你提供的照片可能用于改善必应图片处理服务。
隐私政策
|
使用条款
无法使用此链接。检查链接是否以 "http://" 或 "https://" 开头,然后重试。
无法处理此搜索。请尝试其他图像或关键字。
试用视觉搜索
使用图像搜索、识别对象和文本、翻译或解决问题
将一个或多个图像拖到此处,
上传图像
或
打开相机
将图像放到此处以开始搜索
要使用可视化搜索,请在浏览器中启用相机
English
全部
搜索
图片
灵感
创建
集合
视频
地图
资讯
更多
购物
航班
旅游
笔记本
自动播放所有 GIF
在这里更改自动播放及其他图像设置
自动播放所有 GIF
拨动开关以打开
自动播放 GIF
图片尺寸
全部
小
中
大
特大
至少... *
自定义宽度
x
自定义高度
像素
请为宽度和高度输入一个数字
颜色
全部
仅限颜色
黑白
类型
全部
照片
剪贴画
素描
动画 GIF
透明
版式
全部
方形
横版
高
人物
全部
仅脸部
半身像
日期
全部
过去 24 小时
过去一周
过去一个月
去年
授权
全部
所有创作共用
公共领域
免费分享和使用
在商业上免费分享和使用
免费修改、分享和使用
在商业上免费修改、分享和使用
详细了解
清除筛选条件
安全搜索:
中等
严格
中等(默认)
关闭
筛选器
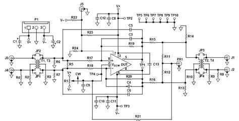
768×1024
scribd.com
Differential Equation ADVANCE 1 | PDF
768×1024
scribd.com
Differential Equation-ADVANCE-1-3 | PDF
768×1024
scribd.com
Differential Equation-ADVANCE-1-5 | PDF
600×594
shop.silocitylabs.com
Differential Module – SiloCityLabs
800×600
ammaspares.co.za
Differential Control module - Amma Spares Galore
768×1024
scribd.com
Differential Equation-ADVA…
1280×720
upfix.com
Differential Electronic Module Repair Service | UpFix
570×771
megamartwarehouse.com
NEW GENUINE OEM NILFISK …
1920×1005
scrolller.com
Just finished my first module 100% - a differential pair VCA based on the kassutronics design ...
1620×2096
studypool.com
SOLUTION: Integral calculus …
250×185
chesscontrols.com
HID-High Impedance Differential Module | Ch…
663×555
researchgate.net
The illustration of the differential-driven module. It …
374×282
omicronenergy.com
Advanced Differential - OMICRON
411×272
adimarco.com.br
Advanced-Differential | Adimarco Representações e Serviços LTDA
768×1024
Scribd
Differential Amplifier | Oper…
720×540
SlideServe
PPT - Differential Amplifier PowerPoint Presentation - ID:2830175
688×411
docs.masso.com.au
Differential Receiver Module
406×600
ebuy7.com
AD8138 Module Single-Ended/Di…
587×436
ebuy7.com
AD8138 Module Single-Ended/Differential Amplifier High-Spe…
474×251
Stack Exchange
Using a fully differential amplifier as a differential ADC driver - Electrical Engine…
768×580
transmissiondigest.com
Where Did the Differential Go? - Transmission Digest
1344×768
offroadtank.com
Maximize Control: Your Differential Electronic Limited Slip Rear
640×238
ez.analog.com
Design review - Q&A - Differential Amplifiers and ADC Drivers - EngineerZone
1280×1024
EEVblog
fully-differential amplifier with discrete devices - Page 1
1073×604
Stack Exchange
amplifier - Single-ended to differential conversion and ADC application - Electrical Engineering ...
845×510
multisim.com
Differential Amplifier - Multisim Live
500×632
planetanalog.com
Fully-Differential Amplifiers and the …
833×1000
justmart.in
Skills in Mathematics - Differential Calculu…
988×512
semanticscholar.org
Figure 2 from Differential Drivers for High Speed ADCs Overview DIFFERENTIAL DRIVER BASICS ...
800×262
product-help.schneider-electric.com
Differentiator Module
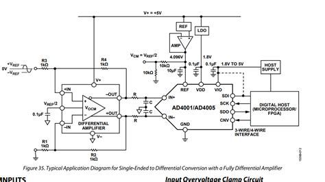
900×1044
www.analog.com
Design Note 366: Low Distortion, Low Nois…
679×346
arrow.com
EVAL-ADDIFFAMP-1R Reference Design | Differential Amplifier | Arrow.com
1080×1401
onetouchbook.com
Advanced Differential Equatio…
720×720
alibaba.com
24 Bit ADC Module Data Acquisition Single-ended …
691×863
arihantbooks.com
Skills in Mathematics JEE Main & Advanc…
某些结果已被隐藏,因为你可能无法访问这些结果。
显示无法访问的结果
报告不当内容
请选择下列任一选项。
无关
低俗内容
成人
儿童性侵犯
反馈