你提供的照片可能用于改善必应图片处理服务。
隐私政策
|
使用条款
无法使用此链接。检查链接是否以 "http://" 或 "https://" 开头,然后重试。
无法处理此搜索。请尝试其他图像或关键字。
试用视觉搜索
使用图像搜索、识别对象和文本、翻译或解决问题
将一个或多个图像拖到此处,
上传图像
或
打开相机
将图像放到此处以开始搜索
要使用可视化搜索,请在浏览器中启用相机
English
全部
搜索
图片
灵感
创建
集合
视频
地图
资讯
更多
购物
航班
旅游
笔记本
自动播放所有 GIF
在这里更改自动播放及其他图像设置
自动播放所有 GIF
拨动开关以打开
自动播放 GIF
图片尺寸
全部
小
中
大
特大
至少... *
自定义宽度
x
自定义高度
像素
请为宽度和高度输入一个数字
颜色
全部
仅限颜色
黑白
类型
全部
照片
剪贴画
素描
动画 GIF
透明
版式
全部
方形
横版
高
人物
全部
仅脸部
半身像
日期
全部
过去 24 小时
过去一周
过去一个月
去年
授权
全部
所有创作共用
公共领域
免费分享和使用
在商业上免费分享和使用
免费修改、分享和使用
在商业上免费修改、分享和使用
详细了解
清除筛选条件
安全搜索:
中等
严格
中等(默认)
关闭
筛选器
825×545
github.com
GitHub - Halieeim/AES_Encryption_Decryp…
564×487
researchgate.net
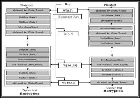
AES encryption/decryption | Download Scientific Dia…
1200×600
github.com
GitHub - kiro6/AES-encryption-decryption-tool: AES encryption and decryption tool for files
832×435
ResearchGate
AES Encryption and Decryption. | Download Scientific Diagram
724×1010
researchgate.net
AES Encryption and Decryptio…
769×458
github.com
GitHub - Ghaida777/AES-Encryption-and-Decryption-Implementation
838×598
researchgate.net
AES encryption and decryption process. | Dow…
544×758
researchgate.net
AES Encryption and Decryptio…
2048×1152
slideshare.net
Encryption And Decryption Using AES Algorithm | PPTX
850×595
researchgate.net
AES Encryption and Decryption | Download Scientific Diagram
600×314
researchgate.net
AES based encryption and decryption of event attributes, with the AES... | Download Scientific ...
850×628
researchgate.net
AES encryption and decryption transformations | Download Scienti…
512×512
bubble.io
AES encryption & decryption Plugin | Bubble
800×480
linkedin.com
#2 AES Encryption and Decryption in React-Native vs .NET 7
1000×50
www.c-sharpcorner.com
Encryption and Decryption using AES in .NET Core and .NET Framework
600×314
www.c-sharpcorner.com
Encryption and Decryption using AES in .NET Core and .NET Framework
850×466
www.c-sharpcorner.com
Encryption and Decryption using AES in .NET Core and .NET Framework
917×644
appsealing.com
How AES Encryption is Used in Cybersecurity and Why it Matters - A…
1358×905
medium.com
AES-128 Encryption and Decryption in JavaScript/Angular | by Mnjgupta | Medium
656×910
semanticscholar.org
Figure 2 from A Comparative St…
1024×350
www.c-sharpcorner.com
AES Encryption In C#
170×240
www.c-sharpcorner.com
Encryption and Decryption usin…
1132×660
viastudy.com
AES Encryption In C#
945×1038
siakabaro.com
How to perform AES encryption in .NET
1140×1200
siakabaro.com
How to perform AES encryption i…
1227×375
siakabaro.com
How to perform AES encryption in .NET
480×580
labs.dese.iisc.ac.in
AES Encryption | Embedded systems
2048×2048
encrypt-online.com
Encrypt Online
1024×359
www.c-sharpcorner.com
Advanced Encryption Standard (AES) In C#
1400×894
nordlayer.com
AES Encryption: What is it & How Does it Safeguard your Data?
1280×720
milanjovanovic.tech
Implementing AES Encryption With C#
850×1020
milanjovanovic.tech
Implementing AES Encryption With …
1200×224
medium.com
The Hidden World of .NET AES Decryption: A Malware Analyst’s Journey | by Albert Lab | M…
960×621
cheapsslweb.com
What is Advanced Encryption Standard (AES) Encryption?
960×621
cheapsslweb.com
What is AES Encryption? All About Advanced Encryption Standard
某些结果已被隐藏,因为你可能无法访问这些结果。
显示无法访问的结果
报告不当内容
请选择下列任一选项。
无关
低俗内容
成人
儿童性侵犯
反馈