你提供的照片可能用于改善必应图片处理服务。
隐私政策
|
使用条款
无法使用此链接。检查链接是否以 "http://" 或 "https://" 开头,然后重试。
无法处理此搜索。请尝试其他图像或关键字。
试用视觉搜索
使用图像搜索、识别对象和文本、翻译或解决问题
将一个或多个图像拖到此处,
上传图像
或
打开相机
将图像放到此处以开始搜索
要使用可视化搜索,请在浏览器中启用相机
English
全部
搜索
图片
灵感
创建
集合
视频
地图
资讯
更多
购物
航班
旅游
笔记本
自动播放所有 GIF
在这里更改自动播放及其他图像设置
自动播放所有 GIF
拨动开关以打开
自动播放 GIF
图片尺寸
全部
小
中
大
特大
至少... *
自定义宽度
x
自定义高度
像素
请为宽度和高度输入一个数字
颜色
全部
仅限颜色
黑白
类型
全部
照片
剪贴画
素描
动画 GIF
透明
版式
全部
方形
横版
高
人物
全部
仅脸部
半身像
日期
全部
过去 24 小时
过去一周
过去一个月
去年
授权
全部
所有创作共用
公共领域
免费分享和使用
在商业上免费分享和使用
免费修改、分享和使用
在商业上免费修改、分享和使用
详细了解
清除筛选条件
安全搜索:
中等
严格
中等(默认)
关闭
筛选器
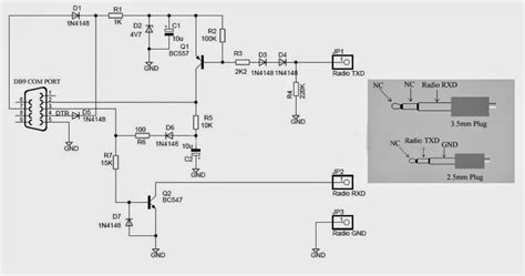
1180×1021
radiomadeeasy.com
UV-5R Programming Cable - Radio Made Easy
735×394
www.pinterest.com
CHIRP Programming Tutorial with the Baofeng UV-5R UV5R : Eye-On-Stuff | Programming tuto…
872×732
amateurradio.com
UV-3R programming software • AmateurRadio.com
922×527
velolasopa375.weebly.com
Uv-5r chirp programming - velolasopa
470×322
Icom Announce IC-7610
Programming UV-5R - The DXZone
1280×720
lionname.weebly.com
Baofeng Uv 5r Programming Software - lionname
768×1024
scribd.com
Baofeng Uv5r Chirp Programming Gui…
1200×1200
detailspin.com
Uv5r Programming Cable Pinout: Everything You Need to Know
504×360
detailspin.com
Uv5r Programming Cable Pinout: Everything You Need to Know
800×800
detailspin.com
Uv5r Programming Cable Pinout: Everything You Ne…
736×491
fansfecol.weebly.com
Baofeng Uv 5R Programming Cheat Sheets - fansfecol
1169×850
Stack Exchange
uv 5r - Programming software for Boefeng UV-5RE Plus - Amateur Radi…
1280×720
peerdh.com
Programming The Uv-5r: A Comprehensive Guide – peerdh.com
893×470
pa2rf.blogspot.com
Ron's Radio Corner : Programming cable for UV-5R
430×249
lifeofageekadmin.com
BaoFeng UV-5R Programming on Linux - Life of a Geek Admin
953×718
blogspot.com
Baofeng Uv 5r Programming Cable Schematic
313×531
areresearch.net
AReResearch - Andy Reischle: B…
2100×1751
Instructables
Programming Cable for Baofeng UV-5R Radio With Arduino : 3 Steps - Instructables
813×1053
dokumen.tips
(PDF) Baofeng UV-5R Step-by-Step Programmi…
1200×1009
alloutdoor.com
The Ham Radio Guide: UV-5R CHIRP Programming
768×457
alloutdoor.com
The Ham Radio Guide: UV-5R CHIRP Programming
1021×1021
radiomadeeasy.com
UV-5R Cheat Sheets - Radio Made Easy
640×575
www.reddit.com
Programming the UV-5R over rs-232 serial port…
520×459
baofengradio.com
Baofeng UV-5R Step-by-Step Manual Program…
1920×1080
www.reddit.com
Baofeng UV-5R+ programming doing my nut in! Any thoughts? : r/amateurradio
1000×547
hamradio.in
Hamradio.in
792×327
rtsystemsinc.com
UV-5R Radio Programming Software (Mac)
826×565
radioddity.com
How to Program Baofeng UV-5R Series with Software – Radioddity
554×864
radioddity.com
How to Program Baofeng UV-5…
1869×4868
koeditz.org
UV-5R + PLUS Messergebnis…
936×504
baofengradio.co.uk
Step-by-Step Guide to Programming Baofeng UV-5R Radios - Baofeng UK
1200×622
axiom-northwest.com
Baofeng UV-5R Circuit Diagram Revealed: A Closer Look at the Inner Workings
279×184
baofengradio.com
How to Program Baofeng UV-5R Series with Programming Software
782×364
baofengradio.com
How to Program Baofeng UV-5R Series with Programming Software
480×360
artofit.org
The uv 5r explained for beginners full overview of the baofeng uv5r what t…
某些结果已被隐藏,因为你可能无法访问这些结果。
显示无法访问的结果
查看更多图片
为你推荐的项目
广告
报告不当内容
请选择下列任一选项。
无关
低俗内容
成人
儿童性侵犯
反馈