你提供的照片可能用于改善必应图片处理服务。
隐私政策
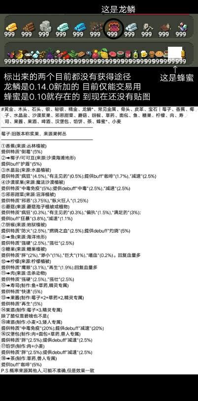
|
使用条款
无法使用此链接。检查链接是否以 "http://" 或 "https://" 开头,然后重试。
无法处理此搜索。请尝试其他图像或关键字。
试用视觉搜索
使用图像搜索、识别对象和文本、翻译或解决问题
将一个或多个图像拖到此处,
上传图像
或
打开相机
将图像放到此处以开始搜索
要使用可视化搜索,请在浏览器中启用相机
English
全部
搜索
图片
灵感
创建
集合
视频
地图
资讯
更多
购物
航班
旅游
笔记本
自动播放所有 GIF
在这里更改自动播放及其他图像设置
自动播放所有 GIF
拨动开关以打开
自动播放 GIF
图片尺寸
全部
小
中
大
特大
至少... *
自定义宽度
x
自定义高度
像素
请为宽度和高度输入一个数字
颜色
全部
仅限颜色
黑白
类型
全部
照片
剪贴画
素描
动画 GIF
透明
版式
全部
方形
横版
高
人物
全部
仅脸部
半身像
日期
全部
过去 24 小时
过去一周
过去一个月
去年
授权
全部
所有创作共用
公共领域
免费分享和使用
在商业上免费分享和使用
免费修改、分享和使用
在商业上免费修改、分享和使用
详细了解
清除筛选条件
安全搜索:
中等
严格
中等(默认)
关闭
筛选器
1080×1125
www.reddit.com
Simplegui bug? : r/Worldbox
1920×1080
www.reddit.com
Help SimpleGUI : r/Worldbox
320×692
www.reddit.com
Simplegui : r/Worldbox
320×181
www.reddit.com
Simplegui : r/Worldbox
320×320
www.reddit.com
Simplegui : r/Worldbox
640×863
www.reddit.com
Simplegui : r/Worldbox
640×311
www.reddit.com
Why is there no NCMS Simple Gui? : r/Worldbox
720×1280
www.reddit.com
Why is there no NCMS Simple …
1536×2048
www.reddit.com
A simple beach : r/Worldbox
480×360
WordPress.com
Simplebox worldbox texture pack mod | worldbox graphics mod SimpleBo…
1154×656
bilibili.com
世界盒子6大PowerBox,SimpleGUI mod下载地址 - 哔哩哔哩
1170×1263
bilibili.com
World Box大量mod、主体游戏和地图 …
600×900
zh.azzamods.com
支持的游戏和模组列表
1021×708
bilibili.com
[世界盒子/WorldBox]详细知识大整合 - 哔哩哔哩
1192×1221
bilibili.com
[世界盒子/WorldBox]详细知识大整合 - 哔 …
1192×1206
bilibili.com
[世界盒子/WorldBox]详细 …
201×128
bilibili.com
[世界盒子/WorldBox]详细 …
1048×655
bilibili.com
WorldBox手机版地图存档导入教程 - 哔哩哔哩
1024×1024
v8gb.com
游戏 - V8GB
1200×1920
zhihu.com
worldbox怎么保存? - 知乎
768×430
huaxiashuyu.com
「世界盒子上帝模拟器完整版-WorldBox-God Sandbox」-苹果ios …
939×500
youxiniao.com
worldbox模组手机版_worldbox模组中文网_worldbox模组包 - 游戏鸟
320×568
downyu.com
WorldBox电脑版下载|WorldB…
600×337
downxia.com
世界盒子破解版2023年最新版|WorldBox世界盒子破解版 V0.22.8 安卓免费版下载_当下软件园
284×600
downyu.com
WorldBox电脑版下载|WorldB…
363×567
xyzs.com
worldbox正版下载安装-worl…
320×569
bufan.com
worldbox全解锁最新版免费-wor…
320×568
downxia.com
WorldBox电脑版下载|WorldB…
284×600
downxia.com
WorldBox电脑版下载|WorldB…
284×600
downxia.com
WorldBox电脑版下载|WorldB…
320×500
downxia.com
WorldBox电脑版下载|WorldBox世 …
540×960
j9p.com
世界盒子模组添加器下载安 …
480×855
138down.com
WorldBox2024最新汉化版下 …
480×855
138down.com
WorldBox2024最新汉化版下 …
474×296
xbeibeix.com
世界盒子(WorldBox)模组(MOD)安装教程 - 视频下载 Video Downloader
某些结果已被隐藏,因为你可能无法访问这些结果。
显示无法访问的结果
报告不当内容
请选择下列任一选项。
无关
低俗内容
成人
儿童性侵犯
反馈