无法使用此链接。检查链接是否以 "http://" 或 "https://" 开头,然后重试。
无法处理此搜索。请尝试其他图像或关键字。
试用视觉搜索
使用图像搜索、识别对象和文本、翻译或解决问题
将一个或多个图像拖到此处,
上传图像
或
打开相机
你提供的照片可能用于改善必应图片处理服务。
隐私政策
|
使用条款
将图像放置到任意位置以开始搜索
要使用可视化搜索,请在浏览器中启用相机
English
全部
搜索
图片
灵感
创建
集合
视频
地图
资讯
更多
购物
航班
旅游
笔记本
自动播放所有 GIF
在这里更改自动播放及其他图像设置
自动播放所有 GIF
拨动开关以打开
自动播放 GIF
图片尺寸
全部
小
中
大
特大
至少... *
自定义宽度
x
自定义高度
像素
请为宽度和高度输入一个数字
颜色
全部
仅限颜色
黑白
类型
全部
照片
剪贴画
素描
动画 GIF
透明
版式
全部
方形
横版
高
人物
全部
仅脸部
半身像
日期
全部
过去 24 小时
过去一周
过去一个月
去年
授权
全部
所有创作共用
公共领域
免费分享和使用
在商业上免费分享和使用
免费修改、分享和使用
在商业上免费修改、分享和使用
详细了解
清除筛选条件
安全搜索:
中等
严格
中等(默认)
关闭
筛选器
300×169
Software Testing help
MySQL STORED PROCEDURE Tutorial With Examples
1280×720
blogspot.com
C# - Using MySQL Stored Procedure - C#, JAVA,PHP, Programming ,Source Code
1366×768
Stack Overflow
How to call mysql stored procedure in C# - Stack Overflow
1200×1701
yumpu.com
How to Access MySQL with C…
1200×675
freecodecamp.org
How to Use MySQL Stored Procedures to Simplify Database Operations
677×138
thaicreate.com
ตอนที่ 22 : Visual C# (C# .Net) เรียกใช้ Call MySQL Stored Procedure
800×546
www.c-sharpcorner.com
MySqlExpress - An Easier Way To Use MySQL In C#
829×626
cloud.ostiasolutions.com
Using C# to access MySQL
681×462
cloud.ostiasolutions.com
Using C# to access MySQL
474×381
Stack Overflow
Connecting MySQL with C++/ C# in Visual Studio - Stack Ov…
1200×630
arunasujith.blogspot.com
MySQL C++ Connection Example in Visual Studio - ASK Online
474×379
Stack Overflow
Connecting MySQL with C++/ C# in Visual Studio - Stack Overflow
750×391
learncplusplus.org
How Do I Easily Connect To A MySQL Database In C++?
800×480
inettutor.com
Save DataGridView Rows into Database in C#
843×684
zhuanlan.zhihu.com
如何配置在vscode中用c++调用mysql数据库 - 知乎
786×407
zhuanlan.zhihu.com
在C++工程上使用MySQL(mysql.h方式) - 知乎
793×351
zhuanlan.zhihu.com
在C++工程上使用MySQL(mysql.h方式) - 知乎
800×555
zhuanlan.zhihu.com
在C++工程上使用MySQL(mysql.h方式) - 知乎
1189×604
ppmy.cn
C#实现将Mysql数据迁移到SQL数据库
798×697
zhuanlan.zhihu.com
C MySQL API详解 - 知乎
1920×1080
developer.aliyun.com
MySQL数据库————存储过程和函数(一)-阿里云开发者社区
2507×1175
ppmy.cn
【MySQL】深度学习数据库开发技术:使用C/C++语言访问数据库
1807×1030
cloud.tencent.com
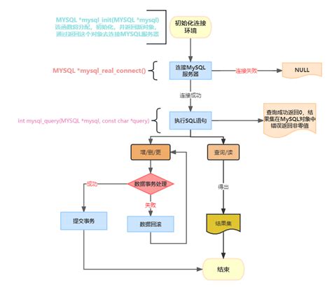
C/C++链接数据库(MySQL)(超级详细)-腾讯云开发者社区-腾讯云
1791×633
cloud.tencent.com
C/C++链接数据库(MySQL)(超级详细)-腾讯云开发者社区-腾讯云
1237×865
cloud.tencent.com
C/C++链接数据库(MySQL)(超级详细)-腾讯云开发者社区-腾讯云
1885×273
cloud.tencent.com
C/C++链接数据库(MySQL)(超级详细)-腾讯云开发者社区-腾讯云
1820×1375
cloud.tencent.com
C/C++链接数据库(MySQL)(超级详细)-腾 …
900×652
cloud.tencent.com
C/C++链接数据库(MySQL)(超级详细)- …
708×280
cloud.tencent.com
C/C++链接数据库(MySQL)(超级详细)-腾讯云开发者社区-腾讯云
1075×568
cloud.tencent.com
C/C++链接数据库(MySQL)(超级详细)-腾讯云开发者社区-腾讯云
685×174
cloud.tencent.com
C/C++链接数据库(MySQL)(超级详细)-腾讯云开发者社区-腾讯云
1342×696
cloud.tencent.com
C/C++链接数据库(MySQL)(超级详细)-腾讯云开发者社区-腾讯云
1101×679
blog.51cto.com
使用 C# 操作 MYSQL 数据库的一些常用方法(基础)_51CTO博客_C# 数据库操作
1484×936
cloud.tencent.com
Windows中使用MySql.Data库将C# 接到 MySQL-腾讯云开发者社区-腾讯云
244×543
cloud.tencent.com
Windows中使用MySql.Data库 …
某些结果已被隐藏,因为你可能无法访问这些结果。
显示无法访问的结果
报告不当内容
请选择下列任一选项。
无关
低俗内容
成人
儿童性侵犯
反馈