你提供的照片可能用于改善必应图片处理服务。
隐私政策
|
使用条款
无法使用此链接。检查链接是否以 "http://" 或 "https://" 开头,然后重试。
无法处理此搜索。请尝试其他图像或关键字。
试用视觉搜索
使用图像搜索、识别对象和文本、翻译或解决问题
将一个或多个图像拖到此处,
上传图像
或
打开相机
将图像放到此处以开始搜索
要使用可视化搜索,请在浏览器中启用相机
English
全部
搜索
图片
灵感
创建
集合
视频
地图
资讯
更多
购物
航班
旅游
笔记本
自动播放所有 GIF
在这里更改自动播放及其他图像设置
自动播放所有 GIF
拨动开关以打开
自动播放 GIF
图片尺寸
全部
小
中
大
特大
至少... *
自定义宽度
x
自定义高度
像素
请为宽度和高度输入一个数字
颜色
全部
仅限颜色
黑白
类型
全部
照片
剪贴画
素描
动画 GIF
透明
版式
全部
方形
横版
高
人物
全部
仅脸部
半身像
日期
全部
过去 24 小时
过去一周
过去一个月
去年
授权
全部
所有创作共用
公共领域
免费分享和使用
在商业上免费分享和使用
免费修改、分享和使用
在商业上免费修改、分享和使用
详细了解
清除筛选条件
安全搜索:
中等
严格
中等(默认)
关闭
筛选器
1051×344
baeldung-cn.com
DBMS中的3NF和BCNF | Baeldung中文网
469×181
blogspot.com
Sahan: Database Normalization
638×479
SlideShare
Relational Database Examples
800×400
phoenixnap.com
What is Database Normalization? How to Normalize a Database
368×118
Guru99
DBMS Normalization: 1NF, 2NF, 3NF Database Example
591×79
Guru99
DBMS Normalization: 1NF, 2NF, 3NF Database Example
499×447
dipaish.github.io
Introduction to Database & Database Design - CH2 | Int…
811×367
dipaish.github.io
Introduction to Database & Database Design - CH2 | Introduction to Databases
1280×720
database-bosque.blogspot.com
First 3 Normal Forms Of Database - Database Bosque
2048×2650
slideshare.net
Database design & Normalization (1NF, 2NF, …
638×826
slideshare.net
Database design & Normalization (1…
638×826
slideshare.net
Database design & Normalization (1…
1024×768
SlideServe
PPT - Chapter 5 PowerPoint Presentation, free download - ID:…
361×181
1keydata.com
Third Normal Form (3NF) - Database Normalization
802×626
Stack Exchange
MySQL database normalization 3NF - Database Administrators …
707×566
coursehero.com
[Solved] MAKE THIS DATABASE INTO 3NF DATA…
690×121
baeldung.com
3NF and BCNF in DBMS | Baeldung on Computer Science
180×233
coursehero.com
Ensuring 3NF Relations in D…
501×314
researchstandards.blogspot.com
Database Normalization : 1NF, 2NF, 3NF, BCNF, 4NF
563×289
researchstandards.blogspot.com
Database Normalization : 1NF, 2NF, 3NF, BCNF, 4NF
555×280
researchstandards.blogspot.com
Database Normalization : 1NF, 2NF, 3NF, BCNF, 4NF
690×411
www.reddit.com
Ensuring my understanding of 3NF : r/Database
1503×648
Stack Exchange
mysql - Inserting data into a 3NF database - Database Administrators Stack Exchange
1050×702
fity.club
Database Concept Normalization 1nf 2nf 3nf
382×313
Stack Overflow
Database Design Is this necessary for 3NF? - Stack Ov…
1158×932
chegg.com
First, design a 3NF database to contain data about | Chegg.com
1263×861
Stack Overflow
sql - Is this database in third normal form/3NF? - Stack Overflow
1280×731
Stack Overflow
sql - How i can design database in 3nf - Stack Overflow
743×390
blogspot.com
Database: 2NF to 3NF
913×871
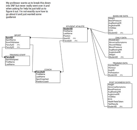
www.reddit.com
How would I break this down into 3NF : r/Dat…
1280×720
riset.guru
Database Normalization 1nf 2nf And 3nf Hindi Urdu Youtube - Riset
853×502
chegg.com
Solved Review database normalization to 3NF. For the ER | Chegg.com
454×308
github.io
Database Normalization and Normal Forms with an Example
969×342
stackoverflow.com
How do I normalize this database to 3nf? - Stack Overflow
776×650
chegg.com
Solved Normalize this database to 3NF tables. Identify | Chegg.com
某些结果已被隐藏,因为你可能无法访问这些结果。
显示无法访问的结果
报告不当内容
请选择下列任一选项。
无关
低俗内容
成人
儿童性侵犯
反馈